客服热线: 029-62351000
服务时间:8:00 - 18:00
cuced@cuced.net
欢迎您访问 中联西北工程设计研究院有限公司
在线留言 | 在线地图
联系电话:
029-62351000
导航 MENU
网站首页
关于我们
企业概况
管理团队
主要资质
主要荣誉
发展历程
新闻中心
企业新闻
集团要闻
党群新闻
媒体关注
业务领域
民用建筑
工业装备
规划市政
能源环境
全过程咨询
工程总承包
数字技术
企业文化
企业理念
视觉识别
企业报纸
企业形象宣传片
人才招聘
信息公开
招标公告
中标公示
联系我们
INFORMATION
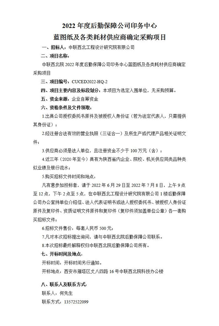
2022年度蓝图纸及各类耗材供应商采购项目招标公告
发布时间:
2022-06-29 00:06
来源:
中联西北院有限公司
部门:
上一页
安塞区高桥镇农光互补产业项目勘察技术服务招标公告
2022年度食材供应商采购招标公告
下一页