客服热线: 029-62351000
服务时间:8:00 - 18:00
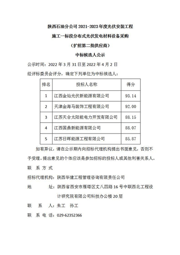
陕西石油分公司2021-2023年度光伏安装工程施工一标段分布式光伏发电材料设备采购 (扩招第二批供应商)中标候选人公示
发布时间:
2022-03-31 00:03
来源:
中联西北院有限公司
部门:

客服热线: 029-62351000
服务时间:8:00 - 18:00
陕西石油分公司2021-2023年度光伏安装工程施工一标段分布式光伏发电材料设备采购 (扩招第二批供应商)中标候选人公示
发布时间:
2022-03-31 00:03
来源:
中联西北院有限公司
部门:
